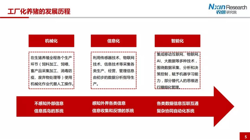
农业会展5A级品牌展览会     商务部内贸领域引导支持展览会

智能养猪专题研究报告

文章来源: 农信研究院    日期: 2018-05-21

中国畜牧业协会 版权所有

地址:北京市西城区西直门外大街112号阳光大厦306室 邮编:100044 电话: 010-88388699 传真:010-83888797

设计、程序:中国畜牧业协会信息中心 备案序号:京ICP备05023006号 京公网安备110105009043